
17W/m单导不可裁(TXLP)发热电缆规格一览表
| 专用号 | 电压(V) | 功率(W) | 每米电阻(Ω) | 标准长度(m) | 每米功率(W/m) | 总电阻值(Ω) |
| AV01173100 | 220 | 3100 | 0.086 | 182 | 17 | 15.6 |
| AV01172800 | 220 | 2800 | 0.105 | 165 | 17 | 17.3 |
| AV01172600 | 220 | 2600 | 0.122 | 153 | 17 | 18.6 |
| AV01172400 | 220 | 2400 | 0.143 | 141 | 17 | 20.2 |
| AV01172200 | 220 | 2200 | 0.170 | 129 | 17 | 22.0 |
| AV01172000 | 220 | 2000 | 0.206 | 118 | 17 | 24.2 |
| AV01171750 | 220 | 1750 | 0.269 | 103 | 17 | 27.7 |
| AV01171600 | 220 | 1600 | 0.321 | 94 | 17 | 30.3 |
| AV01171400 | 220 | 1400 | 0.420 | 82 | 17 | 34.6 |
| AV01171250 | 220 | 1250 | 0.527 | 74 | 17 | 38.7 |
| AV01171000 | 220 | 1000 | 0.823 | 59 | 17 | 48.4 |
| AV01170850 | 220 | 850 | 1.139 | 50 | 17 | 56.9 |
| AV01170700 | 220 | 700 | 1.679 | 41 | 17 | 69.1 |
| AV01170600 | 220 | 600 | 1.679 | 35 | 17 | 80.7 |
| AV01170500 | 220 | 500 | 2.286 | 29 | 17 | 96.8 |
| AV01170400 | 220 | 400 | 3.297 | 24 | 17 | 121.0 |
| AV01170300 | 220 | 300 | 5.143 | 18 | 17 | 161.3 |
| AV01170200 | 220 | 200 | 9.142 | 15.4 | 13 | 242 |
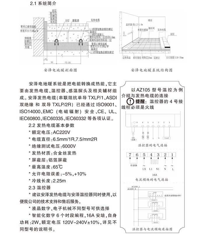
注:安泽电工发热电缆设计电压为:220V,标准长度为发热区尺寸,导线尺寸为2.25M,印字参见示例3100W。
| 专用号 | 电压(V) | 功率(W) | 每米电阻(Ω) | 标准长度(m) | 每米功率(W/m) | 总电阻(Ω) |
| AV01183150 | 220 | 3150 | 0.090 | 170 | 18.5 | 15.4 |
| AV01183000 | 220 | 3000 | 0.099 | 162 | 18.5 | 16.1 |
| AV01182800 | 220 | 2800 | 0.114 | 151 | 18.5 | 17.3 |
| AV01182600 | 220 | 2600 | 0.132 | 141 | 18.5 | 18.6 |
| AV01182400 | 220 | 2400 | 0.155 | 130 | 18.5 | 20.2 |
| AV01182200 | 220 | 2200 | 0.185 | 119 | 18.5 | 22.0 |
| AV01182000 | 220 | 2000 | 0.224 | 108 | 18.5 | 24.2 |
| AV01181760 | 220 | 1760 | 0.289 | 95 | 18.5 | 27.5 |
| AV01181600 | 220 | 1600 | 0.350 | 86 | 18.5 | 30.3 |
| AV01181400 | 220 | 1400 | 0.457 | 76 | 18.5 | 34.6 |
| AV01181200 | 220 | 1200 | 0.622 | 65 | 18.5 | 40.3 |
| AV01181000 | 220 | 1000 | 0.895 | 54 | 18.5 | 48.4 |
| AV01180850 | 220 | 850 | 1.239 | 46 | 18.5 | 56.9 |
| AV01180700 | 220 | 700 | 1.827 | 38 | 18.5 | 69.1 |
| AV01180600 | 220 | 600 | 2.487 | 32 | 18.5 | 80.7 |
| AV01180500 | 220 | 500 | 3.587 | 27 | 18.5 | 96.8 |
| AV01180400 | 220 | 400 | 5.596 | 22 | 18.5 | 121.0 |
| AV01180300 | 220 | 300 | 9.949 | 16 | 18.5 | 161.3 |
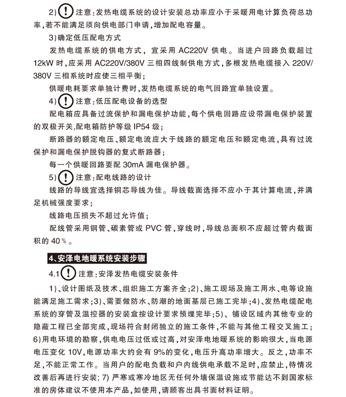
TXLP/1系列道路及屋面融雪化冰专用发热电缆一览表 | |||||||
产品型号 | 产品代码 | 电压(V) | 功率(W) | 线性功率(W/m) | 标准长度(m) | 标准阻值(Ω) | 产品重量(Kg) |
ADSI/2-26 | AZV02261400 | 230 | 1400 | 26 | 54 | 37.8 | 3.9 |
ADSI/2-26 | AZV02262600 | 230 | 2600 | 26 | 100 | 20.3 | 6.6 |
ADSI/2-26 | AZVO2263500 | 230 | 3500 | 26 | 135 | 15.1 | 8.9 |
印字示例: ANZE ADSI/2 Nom 15.10HM 3500w-26w/m @ 230VAC A21/05/2012 AZV02263500 CE RoHS | |||||||
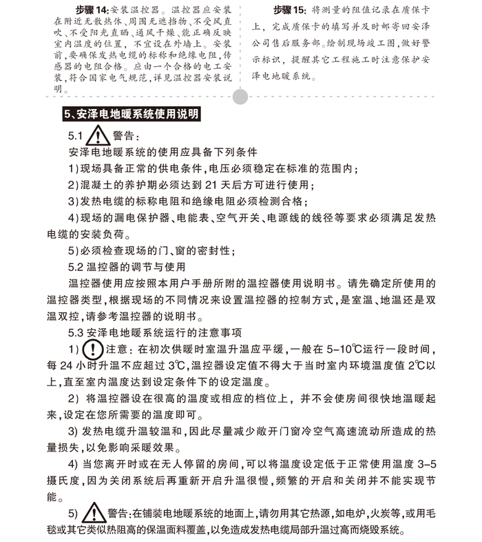
TXLP/1系列道路及屋面融雪化冰专用发热电缆一览表 | |||||||
产品型号 | 产品代码 | 电压(V) | 功率(W) | 线性功率(W/m) | 标准长度(m) | 标准阻值(Ω) | 产品重量(Kg) |
ADSI/1-25 | AZV01251400 | 220 | 1400 | 25 | 56 | 34.6 | 4 |
ADSI/1-25 | AZV01252600 | 220 | 2600 | 25 | 104 | 18.6 | 6.9 |
ADSI/1-25 | AZV01253500 | 220 | 3500 | 25 | 140 | 13.8 | 9.2 |
印字示例: ANZE ADSI/1 Nom 13.80HM 3500w-25w/m @ 220VAC A21/05/2012 AZV01253500 CE RoHS | |||||||










上海|苏州|嘉兴|昆山|平湖等暖气片/地暖/踢脚暖安装 设计服务 Powered by RRZCMS 沪ICP备2021021115号-1